Математика

Научные статьи о математике


На основе энергетических принципов ориентированный на минимизации полной тепловой и потенциальной энергии упругих деформации в сочетании применении квадратичного конечного элемента
2018

Во многих элементах конструкции, которые работают в большом тепловом поле (элементы газотурбинных и реактивных двигателей и т.д.) используются специальные жаропрочные сплавы
2018

В данной статье рассматирваются методы защиты клиент-серверных систем, и их применение в учебном курсе по клиент-серверным технологиям
2020

Современное состояние науки и общества, динамичный социальный прогресс, увеличение объема новой информации резко сокращают долю знаний, получаемых человеком в период школьного образования по отношению к информации
2012

В настоящее время научное сообщество переживает переход на новую систему мировидения и ценностей, то есть идет смена парадигмы совокупности фундаментальных знаний, убеждений, технических приемов, выступающих в качестве образца научной деятельности
2013







Разделы знаний

Архитектура

Научные статьи по Архитектуре

Биология

Научные статьи по биологии 

Военное дело

Научные статьи по военному делу

Востоковедение

Научные статьи по востоковедению

География

Научные статьи по географии

Журналистика

Научные статьи по журналистике

Инженерное дело

Научные статьи по инженерному делу

Информатика

Научные статьи по информатике

История

Научные статьи по истории, историографии, источниковедению, международным отношениям и пр.

Культурология

Научные статьи по культурологии

Литература

Литература. Литературоведение. Анализ произведений русской, казахской и зарубежной литературы. В данном разделе вы можете найти анализ рассказов Мухтара Ауэзова, описание творческой деятельности Уильяма Шекспира, анализ взглядов исследователей детского фольклора.  

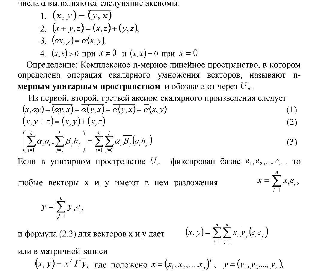
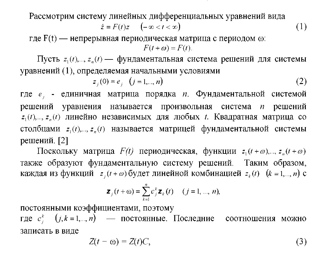
Математика

Научные статьи о математике

Медицина

Научные статьи о медицине Казахстана

Международные отношения

Научные статьи посвященные международным отношениям

Педагогика

Научные статьи по педагогике, воспитанию, образованию

Политика

Научные статьи посвященные политике

Политология

Научные статьи по дисциплине Политология опубликованные в Казахстанских научных журналах

Психология

В разделе "Психология" вы найдете публикации, статьи и доклады по научной и практической психологии, опубликованные в научных журналах и сборниках статей Казахстана. В своих работах авторы делают обзоры теорий различных психологических направлений и школ, описывают результаты исследований, приводят примеры методик и техник диагностики, а также дают свои рекомендации в различных вопросах психологии человека. Этот раздел подойдет для тех, кто интересуется последними исследованиями в области научной психологии. Здесь вы найдете материалы по психологии личности, психологии разивития, социальной и возрастной психологии и другим отраслям психологии.  

Религиоведение

Научные статьи по дисциплине Религиоведение опубликованные в Казахстанских научных журналах

Сельское хозяйство

Научные статьи по дисциплине Сельское хозяйство опубликованные в Казахстанских научных журналах

Социология

Научные статьи по дисциплине Социология опубликованные в Казахстанских научных журналах

Технические науки

Научные статьи по техническим наукам опубликованные в Казахстанских научных журналах

Физика

Научные статьи по дисциплине Физика опубликованные в Казахстанских научных журналах

Физическая культура

Научные статьи по дисциплине Физическая культура опубликованные в Казахстанских научных журналах

Филология

Научные статьи по дисциплине Филология опубликованные в Казахстанских научных журналах

Философия

Научные статьи по дисциплине Философия опубликованные в Казахстанских научных журналах

Химия

Научные статьи по дисциплине Химия опубликованные в Казахстанских научных журналах

Экология

Данный раздел посвящен экологии человека. Здесь вы найдете статьи и доклады об экологических проблемах в Казахстане, охране природы и защите окружающей среды, опубликованные в научных журналах и сборниках статей Казахстана. Авторы рассматривают такие вопросы экологии, как последствия испытаний на Чернобыльском и Семипалатинском полигонах, "зеленая экономика", экологическая безопасность продуктов питания, питьевая вода и природные ресурсы Казахстана. Раздел будет полезен тем, кто интересуется современным состоянием экологии Казахстана, а также последними разработками ученых в данном направлении науки.  

Экономика

Научные статьи по экономике, менеджменту, маркетингу, бухгалтерскому учету, аудиту, оценке недвижимости и пр.

Этнология

Научные статьи по Этнологии опубликованные в Казахстане

Юриспруденция

Раздел посвящен государству и праву, юридической науке, современным проблемам международного права, обзору действующих законов Республики Казахстан Здесь опубликованы статьи из научных журналов и сборников по следующим темам: международное право, государственное право, уголовное право, гражданское право, а также основные тенденции развития национальной правовой системы.