Аннотация
Статья посвящена анализу влияния выбора критериев оценки принимаемых конструктивных решений на технико-экономические показатели гражданских зданий в проектный и эксплуатационный периоды.
Качество конструктивных решений гражданских зданий определяет ресурсосбережение в строительстве и эксплуатации зданий. Общая технология формирования проектных решений гражданских зданий показывает, что можно выбирать сразу несколько вариантов конструктивных решений с разными модульными высотами и модульными шагами. Каждый вариант конструктивных решений зависит от числа и размеров пролетов и высот этажей, соответственно, дает разные техникоэкономические показатели по расходу материалов, стоимости и трудоемкости. Принятые проектные решения гражданских зданий показывают, что оценка соответствия проектных решений функциональным объемно-планировочным и градостроительным требованиям не всегда проводится, а технико-экономические показатели отражают лишь начальные (единовременные) затраты, не учитывающие эксплуатационных затрат.
Несмотря на многокритериальное™ выбора конструктивных решений гражданских зданий, наиболее значительное влияние на их эффективность оказывают следующие:
- архитектурно-строительные;
- экономические;
- строительно-технологические и строительно-монтажные.
Сравниваемые показатели могут быть выбраны в зависимости от конечной цели исследования и соответствовать параметрам, являющимся наиболее критичными для каждого конкретного проекта, что является неотъемлемой частью процесса управления проектами как в строительстве, так и в любой другой отрасли.
Одним из наиболее значимых показателей является стоимость строительства, так как в большинстве случаев она становится определяющим параметром, в зависимость от которого поставлены многие другие аспекты. Для примера рассмотрим выбор типа
Расчет выполняется при помощи программного обеспечения SANA-2001, разработанного Проектной академией KAZGOR.
Сметная документация составлена в соответствии со CH PK 8.02-02-2002 Сметная стоимость исчислена по нормам и расценкам по территориальному району 14 (Северо- Казахстанская область) с учетом общих положений по применению норм и расценок на строительные работы и переведена в тенге в ценах 2001 года.
В расчете учтены затраты на заработную плату рабочих, эксплуатацию машин, материалы.
Накладные расходы приняты в соответствии с CH PK CH PK 8.02-02-2002 «Порядок определения сметной стоимости строительства в Республике Казахстан» Приложение 1.
Налоги, сборы, обязательные платежи, установленные действующим законодательством и не учтенные составляющими стоимости строительства в размере 2% в соответствии с CH PK 8.02-02-2002 «Порядок определения сметной стоимости строительства в Республике Казахстан» [и. 4.7.12].
Необходимые затраты приняты в следующих размерах:
- Единовременное вознаграждение за выслугу лет в размере 1% в соответствии с CH PK 8.02-02-2002 «Порядок определения сметной стоимости строительства в Республике Казахстан» [и. 4.7.9];
- На оплату дополнительных отпусков в размере 0,4% в соответствии с CH PK 8.02-02-2002 «Порядок определения сметной стоимости строительства в Республике Казахстан» [и. 4.7.9].
Для перехода на уровень сметной стоимости строительства 2013 года от базового уровня цен 2001 года осуществляется через индекс изменения месячного расчетного показателя в цены 2014 года - Имрп=2,39 (=1852/775), в соответствии с CH PK 8.02-02- 2002 «Порядок определения сметной стоимости строительства в Республике Казахстан» [и. 4.7.11].
В рамках исследуемой темы при помощи ПО SANA-2001 были составлены локальные сметы на устройство двух типов стеновых конструкций, а также сметные расчеты стоимости строительства.
Локальные сметы составлены на отдельные виды работ - возведение стеновых конструкций двух типов, и включают в себя работы по устройству кладки простых наружных стен из кирпича высотой до 4 метров с отделкой облицовочным кирпичом с теплоизоляцией минераловатными плитами, а также кладки простых наружных стен из кирпича высотой до 4 метров с декоративной штукатуркой с теплоизоляцией пенополистиролом.
В связи с тем, что расчет выполнен для определения сравнительных характеристик двух вариантов стеновых конструкций безотносительно конкретному проекту возводимого здания либо сооружения, для удобства расчетов и обеспечения возможности сравнения расчет выполнен для объема 1 м2 стеновой конструкции.
Стоимость и трудоемкость возведения кладки простых наружных стен при высоте этажа до 4 м из кирпича рассчитана в соответствии со Сборником 8 CH PK 8.02-05-2002 «Конструкции из кирпича и блоков».
«Нормы и расценки настоящего Сборника предусматривают работы по возведению каменных конструкций промышленных, жилых, общественных и сельскохозяйственных зданий». Для расчета приняты простые стены - «с
В свою очередь стоимость и трудоемкость работ по устройству теплоизоляции рассчитана в соответствии со сборником 26 CH PK 8.02-05-2002 «Теплоизоляционные работы».
«Нормы и расценки настоящего Сборника предназначены для определения сметной стоимости работ по изоляции горячих поверхностей трубопроводов, арматуры и фланцевых соединений, аппаратов, оборудования, турбин, а также холодных поверхностей колонн, стен, покрытий и перекрытий (сверху и снизу)
Нормами и расценками Сборника учтены следующие вспомогательные работы:
- текущая правка, точка и чистка инструментов, содержание в порядке приспособлений и машин, уборка рабочего места в течение смены;
- установка и перемещение простейших ранее изготовленных переносных подмостей, стремянок, козел, лестниц для производства работ на высоте до 2,5 м;
- перемещение материалов в пределах рабочего места».
На основании произведенных расчетов для обеспечения возможности наглядного сравнения полученных результатов возможно представить их в табличном виде.
Таблица 1 - Сравнительная характеристика сметной стоимости двух типов стеновых конструкций
|
№ п/п |
Наименование показателя |
Ед. изм. |
Утеплитель стеновой конструкции |
|
|
маты минераловатные |
пенополистирол |
|||
|
1 |
2 |
3 |
4 |
5 |
|
1 |
Показатель единичной стоимости |
тенге/м3 |
24564 |
79396 |
|
2 |
Нормативная трудоемкость |
тыс.чел-ч |
0,024 |
0,020 |
|
3 |
Стоимость материалов |
тенге |
6562 |
33020 |
|
4 |
Сметная заработная плата |
тыс.тенге |
4526 |
3690 |
Нормативная трудоемкость представляет собой рассчитанное на основании сметных норм количество труда, затрачиваемое рабочими на выполнение операций. Необходимость включения нормативной трудоемкости в перечень сравниваемых показателей обусловлена тем, что, несмотря на то, что непосредственно трудоемкость не выражена в денежном эквиваленте, она является основанием для определения сметной заработной платы, которая, в свою очередь становится одним из важнейших факторов в плане сравнения вариантов.
Таким образом, преимущество по сумме сметной стоимости возведения Im2 стеновой конструкции имеет вариант с утеплением матами минераловатными. При равной трудоемкости производственного процесса и затратах на оплату труда работников, преимущество первого варианта обеспечивается более низкой стоимостью материалов, применяемых для этого типа конструкции.
Однако качественное управление проектами предполагает выбор наиболее рационального варианта конструктивного решения не только непосредственно в период строительства, но и в период эксплуатации здания или сооружения.
В соответствии со СНиП 23-02-2003 «Тепловая защита зданий» «Нормы по тепловой защите зданий гармонизированы с аналогичными зарубежными нормами развитых стран. Эти нормы, как и нормы на инженерное оборудование, содержат минимальные требования, и строительство многих зданий может быть выполнено на экономической основе с существенно более высокими показателями тепловой защиты, предусмотренными классификацией зданий по энергетической эффективности».
Таким образом, сравнение результатов теплотехнических расчетов ограждающих конструкций двух типов даст возможность определить вариант, имеющий оптимальные характеристики с точки зрения энергоэффективности.
Исходя из этого предположения, требуется последовательно произвести расчет характеристик стеновых конструкций с утеплителем двух типов. Место строительства - г. Петропавловск
|
Наименование слоев ограждающей конструкции |
Плотность у, кг/м3 |
Толщина слоя ограждающей конструкции 5, M |
Коэффициент теплопроводности к, Вт/(мх°С) |
Термическое сопротивление слоев огражд. конструкции Rn, M2X0CZBt |
|
1 |
2 |
3 |
4 |
5 |
|
Керамический кирпич |
1800 |
0,51 |
0,7 |
0,73 |
|
Минеральная вата «Термовент» |
60 |
X |
0,035 |
х/0,035 |
|
Лицевой кирпич |
1400 |
0,12 |
0.52 |
0.23 |
Таблица 2 - Теплотехнические показатели материалов
Определение требуемой толщины утеплителя.
Согласно определению, «Сопротивление теплопередаче ограждающих конструкций - это отношение разности температур по краям изоляционного материала к величине теплового потока (теплопередача на единицу площади, Qa) проходящего сквозь него, т.е. /Qд»
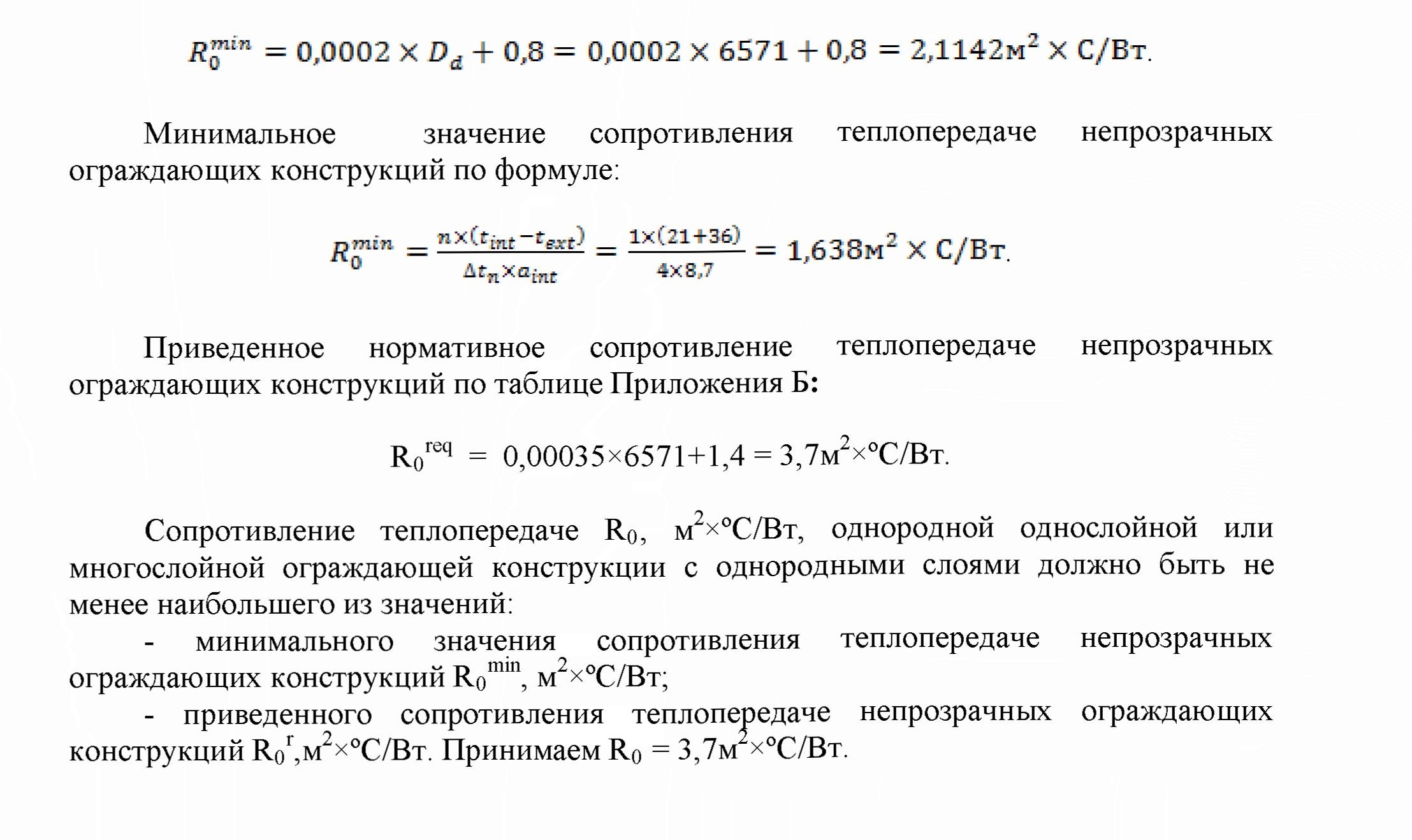
Минимальное значение сопротивления теплопередаче непрозрачных
ограждающих конструкций по формуле:

Сопротивление теплопередаче Ro, M2X0CZBt, однородной однослойной или многослойной ограждающей конструкции с однородными слоями должно быть не менее наибольшего из значений:
- минимального значения сопротивления теплопередаче непрозрачных ограждающих конструкций Romin, м2*°С/Вт;
- приведенного сопротивления теплопередаче непрозрачных ограждающих конструкций Ror,M2x0CZBt. Принимаем Ro = 3,7м2х°С/Вт.
|
Наименование слоев ограждающей конструкции |
Плотность у, кг/м3 |
Толщина слоя ограждающей конструкции 5, M |
Коэффициент теплопроводности X, Вт/(мх0С) |
Термическое сопротивление слоев огражд. конструкции Rn, M2X0CZBt |
|
1 |
2 |
3 |
4 |
5 |
|
Керамический кирпич |
1800 |
0,51 |
0,7 |
0,73 |
|
Пенополистирол |
45 |
X |
0,031 |
х/0,031 |
|
Декоративная штукатурка |
1800 |
0,02 |
0,76 |
0,026 |
Таблица 3 - Теплотехнические показатели материалов
Определение требуемой толщины утеплителя.
Минимальное значение сопротивления теплопередаче непрозрачных ограждающих конструкций по формуле:

= Rsi + Rk + Rse = + 0,73 + ~ + 0,26 + = 3,7 м2 X °С/Вт.
х = 0,08 м.
Принимаем толщину утеплителя 80 мм.
Таким образом, с точки зрения энергоэффективности лучшим вариантом может стать применение в качестве утеплителя пенополистирола.
Приведенный анализ выбора конструктивного решения всего по двум параметрам показал, что для определения наиболее рационального варианта возводимых стеновых конструкций требуется произвести сравнение предлагаемых типов конструкций по всем критериям с целью выявления оптимального.
Литература
- Википедия. [Электронный ресурс]. Режим доступа http://ru.wikipedia.org
- Балаев А. А. Активные методы обучения. M.: Профиздат, 1986.
- СНиП 23-01-99 - Строительная климатология